欢迎访问贵池区政协网站!
设为首页
加入收藏
联系我们
首页
首 页
政协概况
新闻中心
提案建言
社情民意
委组工作
学习园地
首页
>
新闻中心
>
通知公告
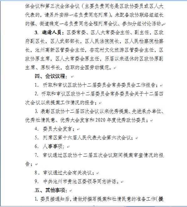
关于召开政协池州市贵池区第十二届委员会第五次会议的通知
浏览次数:2550
编辑: 网站管理员
发布时间:2020-12-31
字体大小:
大
中
小
用微信扫描二维码
分享至好友和朋友圈
×
扫一扫在手机打开当前页
打印
关闭